A Harley-Davidson patenteou nos Estados Unidos um motor sobrealimentado, ou supercharged, conforme mostram os desenhos enviados para patente.
Se você ouve falar em motor turboalimentado, certamente imaginará um veículo de alto desempenho. Exemplos não faltam de carros que adotaram a tecnologia para ser os mais rápidos de sua categoria.

Veja também:
Triumph Rocket 3 R passa por recall no Brasil
Kawasaki convoca recall de Ninja 400 e Z400 no Brasil
Confira as 20 motos mais emplacadas em janeiro
No mundo das motocicletas o mais recente, e maior exemplo é da Kawasaki H2 que, por hora, é a única motocicleta sobrealimentada a venda, suas derivações têm uma versão 100% focada em desempenho, a H2 R, e uma mais pacata, para curtir a estrada, a H2 SX.

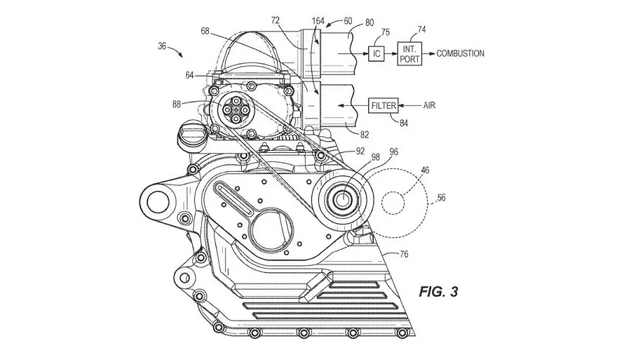
Ao que tudo indica, a Harley-Davidson poderia iniciar a produção de seus motores V-Twin sobrealimentados em futuro próximo. Pelos desenhos registrados a tecnologia poderia ser utilizada nos propulsores mais modernos e torcudos da marca, chamados de Milwaukee-Eight, que equipam as linhas Touring e Softail.
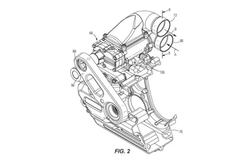
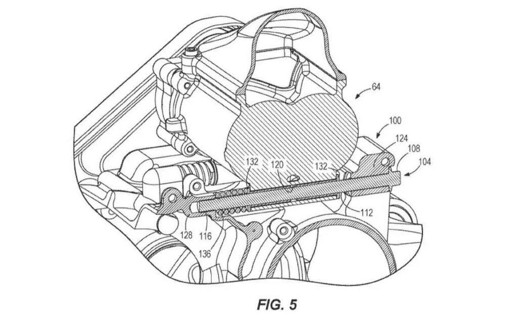
Pelos desenhos da patente apresentados pode-se ver que o sistema mecânico (turbina) seria acionado por uma correia dentada ligada ao virabrequim. Diferente dos sistemas que utilizam os gases de escape para virar a turbina. A correia poderia ter um tensionador automático para evitar que surgissem folgas e assim comprometer o funcionamento e durabilidade do sistema.
A Harley-Davidson poderia optar por utilizar a tecnologia em nome da performance. Imagine o motor Milwaukee-Eight 114, que tem uma patada de 16 kgf.m de torque máximo, com um turbo-compressor acoplado, seria uma verdadeira musclebike.
Mas a Harley também poderia usar os motores sobrealimentados para produzir em seu lineup modelos mais adequados às, cada vez mais exigentes, normas de emissões mundo afora.
Este requerimento de patente pode fazer parte do plano estratégico da Harley-Davidson, batizado de Rewire, em que a marca pretende se fortalecer nos mercados em que atua como uma marca altamente desejada.

